浏览数量: 0 作者: 本站编辑 发布时间: 2024-05-21 来源: 本站
一、PayPal激活设置入口(商城站)
入口:内容管理后台—支付系统—支付方式管理,点击“激活paypal"按钮,见下图所示:
二、激活PayPal操作方法
1、点击“激活paypal"按钮后会跳转到paypal平台,需要输入邮箱地址以及国家地区(邮箱建议尽量不要使用腾讯邮箱以避免无法接受PayPal验证邮件、国家地区就选择所在地),见下图所示:
这边输入邮箱后会出现两种情况:
第一种:有PayPal账户
如果有PayPal账户,会直接跳转到登录界面,如下图所示:

登陆进去后需要人机验证,如下图所示:
人机验证后,会出现“允许PayPal将您的账户关联至云建站营销平台”的界面,点击“同意并连接”即可。如下图所示:
同意后咱们已经激活绑定成功啦!会在内容管理后台支付管理那边会看到PayPal那边就会显示我们的关联账户啦!咱们到时候进行一下测试确保支付没问题就可以了。如下图所示:
第二种:无PayPal账户
如果没有PayPal账户,会直接跳转到注册界面(注意:必须要创建企业帐户),首先是先创建PayPal密码,如下图所示:
点击下一步后,需要填写企业信息以及个人信息,咱们按照内容去进行填写即可:如下图所示:
填写完上述内容后点击提交后,注册就完成了。如下图所示:
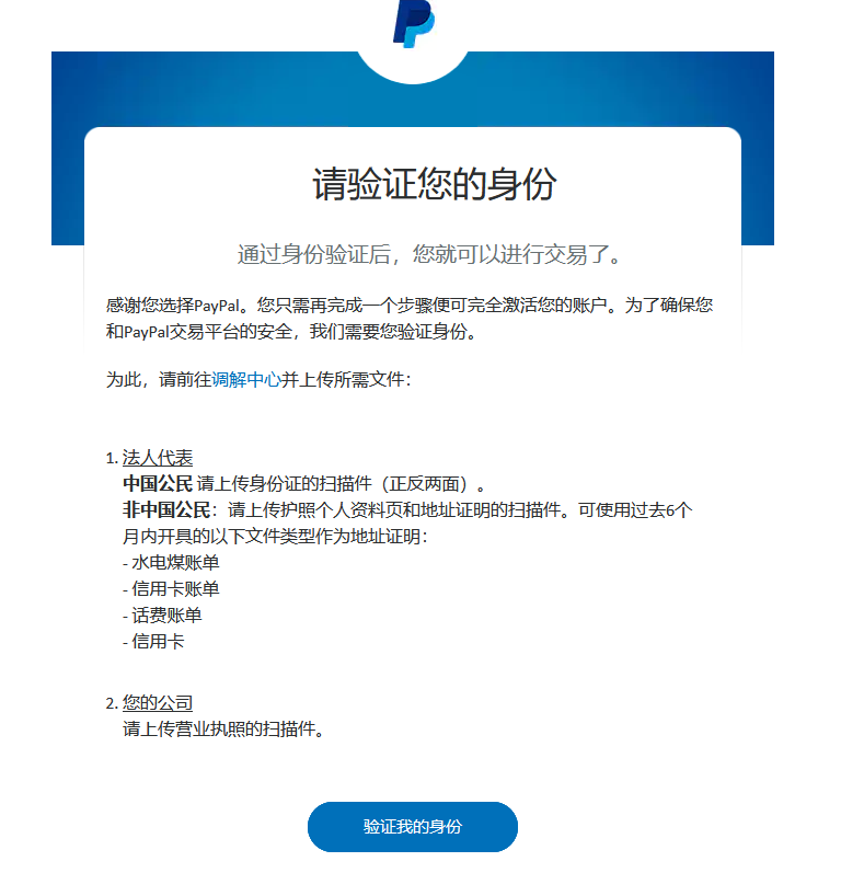
最后一步账户验证,PayPal平台会给注册的那个邮箱发送一封邮件,如下图所示:
点击“验证我的身份”会跳转到PayPal平台,登陆到PayPal账户端内,将邮件内容里的相关文件资料提交给PayPal去审核。审核通过后,PayPal会协同技术团队帮助对该账户做一笔付款测试。如果咱们账户收到一笔小额款项,那应该是PayPal平台测试的,这也就说明咱们的PayPal账户正常可以去使用啦!
然后在内容管理后台支付管理那边会看到PayPal那边就会显示我们的关联账户啦!咱们到时候进行一下测试确保支付没问题就可以了。如下图所示: